Archive for category hacking
Children of the Hack (Angry Birds Edition)
Posted by Paul in data, events, hacking, Music, music hack day, The Echo Nest on November 18, 2013
I’m writing this post from Espoo Finland which is home to three disruptive brands: Nokia, who revolutionized the mobile phone market in the 1990s with its GSM technology; Rovio, who brought casual gaming to the world with Angry Birds; and Children of Bodom perhaps one of the most well known melodic death metal bands. So it is not surprising that Espoo is a place where you will find a mix of high tech, playfulness and hard core music – which is exactly what I found this past weekend at the Helsinki Music Hack Day hosted at the Startup Sauna in Espoo Finland.

At the Helsinki Music Hack Day, dozens of developers gathered to combine their interest in tech and their passion for music in a 24 hour hacking session to build something that was music related. Representatives from tech companies such as SoundCloud, Spotify and The Echo Nest joined the hackers to provide information about their technologies and guidance in how to use their APIs.
After 24 hours, a dozen hacks were demoed in the hour-long demo session. There was a wide range of really interesting hacks. Some of my favorites are highlighted here:
Cacophony – A multi-user remote touch controlled beat data sequencer. This hack used the Echo Nest (via the nifty new SoundCloud/Echo Nest bridge that Erik and I built on the way to Espoo), to analyze music and then allow you to use the beats from the analyzed song to create a 16 step sequencer. The sequencer can be controlled remotely via a web interface that runs on an iPad. This was a really nice hack, the resulting sequences sounded great. The developer, Pekka Toiminen used music from his own band Different Toiminen which has just released their first album. You can see the band and Pekka in the video:
[youtube http://www.youtube.com/watch?v=nLwrTf5JQ5U]It was great getting to talk to Pekka, I hope he takes his hack further and makes an interactive album for his band.
Hackface & Hackscan – by hugovk – This is a pretty novel set of hacks. Hackface takes the the top 100 or 1000 artists from your listening history on Last.fm, finds photos of the artists (via the Echo Nest API), detects faces using a face detection algorithm, intelligently resizes them and composites them into a single image giving you an image of what your average music artist in your listening history looks like.

Hackscan – takes a video and summarizes it intelligently into a single image by extracting single columns of pixels from each frame. The result is a crazy looking image that captures the essence of the video.
Hugo was a neat guy with really creative ideas. I was happy to get to know him.
Stronger Harder Faster Jester – Tuomas Ahva and Valtteri Wikstrom built the first juggling music hack that I’ve seen in the many hundreds of hack demos I’ve witnessed over the years. Their hack used three bluetooth-enabled balls that when thrown triggered music samples.
The juggler juggles the balls in time with the music and the ball tossing triggers music samples that align with the music. The Echo Nest analysis is used to extract the salient pitch info for the aligment. It was a really original idea and great fun to watch and listen to. This hack won the Echo Nest prize.

µstify – This is the classic boy meets girl story. Young man at his first hackathon meets a young woman during the opening hours of the hackathon.

They decide to join forces and build a hack (It’s Instagram for Music!) and two days later they are winning the hackathon! Alexandra and Arian built a nifty hack that builds image filters (in the style of Instagram) based upon what the music sounds like. They use The Echo Nest to extract all sorts of music parameters and use these to select image filters. Check out their nifty presentation.
Gig Voter – this Spotify app provides a way for fans to get their favorite artists to come to their town. Fans from a town express an interest in an artist. Artists get a tool or helping them plan their tour based on information about where their most active fans actually are as well as helping them sell gigs to location owners by being able to prove that there is demand for them to perform at a certain location. Gig Voter uses Echo Nest data to help with the search and filtering.

Hit factory – Hit Factory is a generative music system that creates music based upon your SoundCloud tastes and adapts that music based upon your feedback . Unfortunately, no samples of the music are to be found online, but take my word, they were quite interesting – not your usual slightly structured noise.
Abelton Common Denominator – a minimal, mini-moog style interface to simplify the interaction with Abelton – by Spotify’s Rikard Jonsson.

Swap the Drop – this was my hack. You can read more about it here.

One unusual aspect of this Music Hack Day was that a couple of teams that encountered problems and were unable to finish their hacks still got up and talked about their failures. It was pretty neat to see hardcore developers get up in front of a room full of their peers and talk about why they couldn’t get Hadoop to work on their terrabyte dataset or get their party playlister based on Meteor to run inside Spotify.

I’ve enjoyed my time in Espoo and Helsinki. The Hack Day was really well run. It was held in a perfect hacking facility called the Startup Sauna.

There was plenty of comfortable hacking spots, great wifi, and a perfect A/V setup.
The organizers kept us fed with great food (Salmon for lunch!), great music, including a live performance by Anni.

Anni performs. Photo by @sferik
There was plenty of Angry Birds Soda.

Many interesting folks to talk to …

Thanks to Lulit and the rest of the Aaltoes team for putting together such a great event.

Swap the Drop
Posted by Paul in code, data, events, fun, hacking, Music, music hack day, The Echo Nest on November 17, 2013
I’ve been in Helsinki this weekend (which is not in Sweden btw) for the Helsinki Music Hack Day. I wanted to try my hand at a DJ app that will allow you to dynamically and interactively mix two songs. I started with Girl Talk in a Box, ripped out the innards and made a whole bunch of neat changes:
- You can load more than one song at a time. Each song will appear as its own block of music tiles.
- You can seamlessly play tiles from either song.
- You can setup branch points to let you jump from an point in one song to any point in another (or the same) song.

- And the killer feature – you can have two active play heads allowing you to dynamically interact with two separate audio streams. The two play heads are always beat matched (the first play head is the master that sets the tempo for everyone else). You can cross-fade between the two audio streams – letting you move different parts of the song into the foreground and the background.
All the regular features of Girl Talk in a Box are retained – bookmarks, arrow key control, w/a/s/d navigation and so on. See the help for more details on the controls.
You can try the app here: Swap the Drop
You have 24 hours to build the future of music
Posted by Paul in data, fun, hacking, Music, music hack day, The Echo Nest on November 12, 2013

A Music Hack Day is unlike most other hackathons. There are no mega-prizes for the best hacks. There are no VCs wandering the hacker hallways trolling for the next startup. There are no briefs that describe the types of apps that you should build. Hackers don’t go to a Music Hack Day to win big prizes, or to launch their startup. Hackers go to Music Hack Days because they love music and they love to build stuff. At a Music Hack Day these passionate builders get to apply their talents to music, surrounded by like-minded peers and build their version of the future of music. The currency at a Music Hack Day is not money or VC attention, the currency is creativity. The Music Hack Day prize is knowing that you’ve built something cool enough to delight other music hackers.
So what happens at a Music Hack Day? How does it all work? What kind of hacks do people build? Read on to see exactly what happened at the Boston Music Hack Day 2013, held this last weekend.
Boston Music Hack Day

This weekend, hundreds of folks who are passionate about music and technology got together in Cambridge MA for Boston Music Hack Day 2013. The event was hosted at the Microsoft NERD – a wonderful facility that Microsoft makes available for all sorts of programmer events. Registration started at 9AM and by 10AM hackers were breakfasted and ready to go.
The event started off with some opening remarks by your truly, describing how a Music Hack Day works and how to have a successful event (meet other people, learn new stuff, build something, make sure you finish it, demo it and have fun).

Build Something! – key advice for a Music Hack Day

Hackers riveted by Paul Lamere’s opening remarks
Short technology presentations
Next up, organizations that had some sort of music technology such as an API or new gizmo that might be interesting to music hackers spent a few minutes talking about their technology. For many hackers, this was their first exposure to the music ecosystem – they don’t know what APIs are available for building apps so learning about music streaming APIs from companies like SoundCloud, Rdio and Spotify, and learning about all the music data available from APIs like The Echo Nest and the Free Music Archive is really important.

Matt talks about the Reverb.com API
There were a few interesting devices available for hackers at the event. Techogym brought a high tech treadmill with its own API hoping that music hackers would build music-related exercise apps. Muzik brought a set of headphones that are instrumented with accelerometers and other sensors allowing for apps to adapt to the actions of the listener.

Hackers trying out the Technogym
Project Pitches
Sometimes hackers come to a Music Hack Day with ideas ready to go. Sometimes hackers come with their skills but no ideas. At the Project Pitch session, hackers had a minute to pitch their idea or to offer their skills. About 20 hackers braved the front of the room describing their idea or their skill set. One hacker described his project as help me with my homework (and yes, this hacker did find a teammate and they ultimately built a nifty hardware hack that satisfied the homework requirement too).

The homework as hack demo
Tech Deep Dives
Next up on the schedule were the Tech Deep dives. Organizations had a half-hour to give a deeper view of what their technology is capable of. Some hackers want to know more about how to do particular things with an API or technology. This is their opportunity to find out all about the nuts and bolts, to ask questions from the experts. The Tech Deep Dives are strictly optional – many hackers skip them and instead start forming teams, sharing ideas, initializing their repos and writing code.

Kevin does the Rdio API deep dive
Hack Time
After all the preliminaries are over it was finally time to start hacking.

Hackers formed teams, large and small.

The competition for the best vest was fierce:

They staked out a comfortable workspace in chairs …

Or on the floor …

There were some very creative hardware hacks:

Software hacks:

Plenty of good food

And lots of fun


Overnight Hacking

The Microsoft NERD was only available until 9PM – after that we moved over to hack/reduce – a wonderful hacking space a five minute walk away. There we were greeted by a perfect hacking space with lots of great wifi, great hacker lighting, and lots of beer. Hacking continued all night. Some hackers did try to get some sleep (either at the hack, or back at home), but some hardcore hackers stayed the whole night.
By 9AM on Sunday morning, the hackers were back at the NERD, for lots of coffee, some breakfast and then more hacking.
Hacking ends
At 2:30, hacking was officially over, and teams submitted their projects to Hacker League. Sixty hacks were submitted.
Demo Session
By 3PM the 200 hackers had all gathered back into the big room joined by a hundred folks who had come just to see the demo session. Hackers had two minutes to show their stuff. It is a hard demo to give. You are giving a demo of software that you’ve just finished building. It might have some bugs. The WiFi is a little flaky, you haven’t slept in 24 hours, your hands are shaking from too much coffee and too much nervousness, you have to type while holding a microphone and your laptop just won’t sync with the projector just right, and the audio isn’t coming out of the speakers, and the colors look all wrong on the screen. All in front of 300 people. I’ve done it dozens of times and it still is a really scary demo to give. But it is incredibly exhilarating too – to take nothing but an idea and turn it into something that can amaze or amuse a room full of tech elite in 24 hours. It is quite a rush.

Here I am giving my demo, heart pounding, blood racing …
There were two A/V setups so while one team was presenting, the next team was setting up. This allowed us to get through 60 demos in just over two hours. There was a very low incidence of demo fail. And only two inappropriate demos (one was a 2 minute powerpoint presentation with no tech built, the other was a 2 minute tech commercial for a product). I was worried that we might have a #titstare moment with one hack that seemed to contain questionable content but that hacker apparently decided not to present.
The 60 hacks represented a wide range of domains. There were games, music learning tools, programs designed to create, manipulate, remix and even destroy music. I’d love to cover them all, but there are just too many.
The full list is on hacker league. Here are some of my absolute favorites:
String Theory – A musical instrument and sound sculpture build from yearn and stretch sensors and powered by an Arduino.

String Theory
The Lone Arranger – a terminal app that allows you to easily rearrange your audio. By a father and son hacking team.

The Secret History of Music – combs biographies, lyrics, and commentary from song meanings from two artists, combines them into one fictional artist, and uses Markov chain magic to generate a 50K novel about this new fictional band.
LED Soundsystem – this hack attempts to generate a light show synchronized to the music. It has a special place in my heart because the hacking team was working on the same problem I was working on for my abandoned hack – i.e. automatically finding the ‘drop’ in a song. Unfortunately, this team had a demo fail – but they are smart guys and I expect to see good stuff from them at the next hack day.

eHarmonica – an electronic harmonica!

Enter the dragon – In today’s world, everyone deserves a spectacular entrance. And we intend to give it to them. Enter the Dragon uses bluetooth technology to detect when a user enters the room and plays their personalized entrance music.

Dadabots – Dadabots are bot accounts on creative websites that make procedural creations or remixes of other creations

ios SoundPuzzle – A simple iOS ear training game built programmatically from the free music archive and the echonest remix api.
danceomatic – totally awesome automatic choreography from an mp3 and a web based stick figure performance.
Jotunnslayer – Never again listen to power metal without slaying ice giants. Die in battle. Earn your place in Valhalla.

Give Me Liberty or Give Me Death Metal – Political representation via musical exploration

Echos – Choose your favorite song and shoot to the beat! Fight enemies that respond to and are controlled by the music! Listen closely and experience unparalleled power as you get into the groove! Enjoy addictive arcade-style game-play in this twist on a classic formula.

TweetTones – a native iOS application that generates synthesized music from tweets in real-time.

Short-Attention Span Playlist Scanner – Glenn made a radio scanner that find and plays just the choruses.

ionian Eclipse – A web-based multiplayer top-down space shooter with procedurally generated enemies and interactions driven by music events.

CFD is Colorful Fluid Dynamics: A HTML5 Music Visualizer and Spotify Plugin – A music visualizer written entirely in vanilla javascript/canvas that is based on computational fluid dynamics and a complex particle system.

ColorMe – Ever wondered what your music looked like? Now you can look at songs by your favorite artist with this super fun web app, powered by the Echo Nest.

How Repetitive – measures how often audio segments repeat themselves within in a given song.

Jason’s music visualizer – an html/css visualizer on steroids.

And last, but by no means least, Jonathan’s awesome MIDI Digester that converts audio to MIDI and back, over and over to generate some very strange sounds. The very essence of the music.

There are so many excellent hacks, I’m sure I’ve missed many notables. Luckily, Evolver.fm covered the event, so expect to see Eliot’s writups on all the best hacks on Evolver.fm.
Prizes
At the end of the mega demo session, there’s a brief prize awarding ceremony where a half-dozen organizations give out modest prizes for hackers that made cool stuff using their tech.
Finally we adjourned to the local pub for some food, beer and hacking recaps.

Special thanks to the organizers of the event. The Music Hack Day would not happen without Elissa and Matt. They do all the hard work. Finding the venue, wrangling the sponsors and volunteers, making a mega Costco food run, dealing with the A/V, running the registration, selecting and hiring the caterers, designing t-shirts and so much more. There’s a huge amount of work that goes into planning the event, much more than meets the eye. Elissa and Matt are the unsung heroes of Music Hack Day. We should make a music hack to sing their song.
Thanks also to the event sponsors: Rdio, Spotify, Microsoft, hack/reduce, Free Music Archive, SoundCloud, Mailchimp and The Echo Nest, and the many volunteers who came and helped us run the whole show.

Some of the awesome and unusually attractive volunteers at Music Hack Day Boston
More Music Hack Days
Interested in going to a Music Hack Day? Check out the Music Hack Day calendar for upcoming events. There’s one in Helsinki this weekend, and there’s one in London in just a few weeks. More events are rumored to be in the planning stages for 2014.
(Photos mostly by Michelle Ackerman, a few by me)
PAPPA – Paul’s Awesome Party Playlisting App
Posted by Paul in code, data, events, fun, hacking, Music, music hack day, playlist, The Echo Nest on November 11, 2013
For my Boston Music Hack Day hack I built Yet Another Party Playlisting App (YAPPA), because the world needed another party playlister – but really, I built it because I needed another hack, because 15 hours into the 24 hour hackathon I realized that my first hack just wasn’t going to work (more on that in another post). And so, with 9 hours left in the hack day, I thought I would try my hand at the party playlisting app.
The YAPPA is a frequently built app. In some sense one can look at the act of building a YAPPA as a hacking exercise. Just as a still life painter will practice by painting a bowl of fruit, or a pianist will practice scales, a music hacker can build their hacking muscle by creating a YAPPA.
The essential features of a YAPPA are straightforward – create a listening experience for a party based upon the tastes of the guests. Allow guests to suggest music for the party, apply some rules to select music that satisfies all the guests, and keep the music flowing.
With those features in mind, I created my party playlisting app. The interface is dead simple – guests can add music to the party via the master web interface or text the artist and song from the mobile phones to the party phone number. Once the party has started, PAPPA will keep the music flowing.
The key technology of PAPPA is how it picks the music to play next. Most YAPPAs will try to schedule music based on fairness so that everyone’s music taste is considered. Some YAPPAs also use song attributes such as song hotttnesss, song energy and danceability to make sure that the music matches the vibe of the party. PAPPA takes a very different approach to scheduling music. That’s because PAPPA takes a very different approach to parties. PAPPA doesn’t like parties. PAPPA wants everyone to go home. So PAPPA takes all of these songs that have been carefully texted to the party phone number, along with all the artist and song suggestions submitted via the web and throws them away. It doesn’t care about the music taste of the guests at the party. In fact it despises their taste (and the guests as well). Instead, PAPPA selects and plays the absolute worst music it can find. It gives the listener an endless string of the most horrible (but popular) music. Here’s a sample (the first 3 songs are bait to lure in the unwitting party guests):
- Royals by Lorde
- Levels by Avicii
- Blurred Lines by Robin Thicke
- #Twerkit featuring Nicki Minaj by Busta Rhymes
- From The Bottom Of My Broken Heart by Britney Spears
- Amigas Cheetahs by The Cheetah Girls
- Do Ya Think I’m Sexy by Paris Hilton
- Incredible by Clique Girlz
- No Ordinary Love by Jennifer Love Hewitt
- Mexican Wrestler by Emma Roberts
- I Don’t Think About It by Emily Osment
- A La Nanita Nana by The Cheetah Girls
- Don”t Let Me Be The Last To Know by Britney Spears
- Wild featuring Big Sean by Jessie J
- Heartbeat (Album Version) by Paris Hilton
- Love The Way You Love Me by The Pussycat Dolls
- When You Told Me You Loved Me by Jessica Simpson
- Jericho by Hilary Duff
- Strip by Brooke Hogan
- Pero Me Acuerdo De Tí by Christina Aguilera
- Bang Bang by Joachim Garraud
- Right Now featuring David Guetta (Sick Individuals Dub) by Rihanna
- Wilde Piraten by The Cool Kids
- Friend Lover by Electrik Red
- Betcha Can’t Do It Like Me by D4L
- Who’s That Girl by Hilary Duff
- Get In There, Frank! by Fun
- Hold It Don”t Drop It by Jennifer Lopez
- Sweet Sixteen by Hilary Duff
- Live It Up featuring Pitbull by Jennifer Lopez
- Freckles by Natasha Bedingfield
- I Want You by Paris Hilton
- Hold It Close by Fun
- Magic by The Pussycat Dolls
- How To Lose A Girl by Mitchel Musso
- Fairy Tales by JoJo
- Slow It Down featuring Fabolous (Album Version (Explicit)) by The-Dream
- Mr. Hamudah by Charles Hamilton
- Promise by Vanessa Hudgens
- Metamorphosis by Hilary Duff
How does PAPPA find the worst music in the world? It looks through all the data that The Echo Nest is collecting about how people experience music online to find the songs that have been banned frequently. When a music listener says “ban this song” they are making a pretty strong statement about the song – essentially saying, “I do not ever want to hear that song again in my life”. PAPPA finds these songs that have the highest banned-to-play ratio (i.e. the songs that have been proportionally banned the most when play count is taken into consideration) and adds them to the playlist. The result being a playlist filled with the most reviled music – with songs by Paris Hilton, Jennifer Love Hewitt and the great Emma Roberts. The perfect playlist to send your guests home.
At this moment, lets pause and listen to the song Mexican Wrestler by Emma Roberts:
[spotify http://open.spotify.com/track/48rQ4vyXnSTeqbBkZba5og]
What happens to all those carefully crafted text messages of songs sent by the guests? No, there’s no Twilio app catching all those messages, parsing out songs and adding them to a play queue to be scheduled. They just go to my phone. That’s so if people are not leaving the party fast enough, I can use all the phone numbers of the guests to start to text them back and tell them they should go home.

By the way, if you look at the songs that were texted to me during my two minute demo you’d realize how fruitless a YAPPA really is. There’s no possible way to make a party playlist that is going to satisfy everyone in the room. Tastes are too varied, and there’s always that guy who thinks he is clever by adding some Rick Astly to the party queue. Here’s what was texted to me during my two minute demo:
- Gregory Porter – be good
- Rebecca Black – It’s Friday
- Weird Al Yankovic – Fat
- Lady Gaga – Applause
- Weird Al Yankovic – Amish Paradise (from a different phone number from the other weird Al fan)
- Ghostbusters
- boss ass bitch
- Basement Jaxx raindrops
- John Mayer your body is a wonderland
- jay z holy grail
- Underworld spikee
- wake me up
- Britney Spears – Hit Me Baby One More Time
- Slayer War Ensemble
- Bieber baby
- KANYE
- Royksopp
- Ra Ra riot
- Rick Astley
- Mozart
- OSM
- Mikey Cyrus
- Hi paul
- Stevie wonder overjoyed
Imagine trying to build a party playlist based upon those 24 input songs. Admittedly, a hackathon demo session is not a real test case for a party playlister but I still think you’d end up with a terrible mix of songs that no smart algorithm, nor any smart human, could stitch together into a playlist that would be appropriate and pleasing for a party. My guess is that if you did an A/B test for two parties, where one party played music based upon suggestions texted to a YAPPA and the other party played the top hotttest songs, the YAPPA party would always lose. I’d run this test, but that would mean I’d have to go to two parties. I hate parties, so this test will never happen. Its one of the flaws in our scientific method.
Who are the worst artists?
Looking at the PAPPA playlists I see a number of recurring artists – Britney Spears and Paris Hilton seem to be well represented. I thought it would be interesting to create a histogram of the top recurring artists in the most banned songs list. Here’s the fascinating result:

One thing I find notable about this list is the predominance of female artists. Females outnumber males by a substantial amount. Here’s some pie:

80% of the most banned artists are female. A stunning result. There’s something going on here. Someone suggested that the act of banning a song is an aggressive act that may skew male, and many of these aggressively banning males don’t like to listen to female artists. More study is needed here. It may involve parties, so I’m out.
Wrapping it all up
I enjoyed creating my PAPPA YAPPA. Demoing it was really fun and the audience seemed to enjoy the twist ending. The patterns in the data underlying the app are pretty interesting too. Why are so many banned songs by female artists?
If you are having your own party and want to use PAPPA to help enhance the party you can go to:
static.echonest.com/pappa/?phone=603+555+1212
Just replace the phone number in the URL with your own and you are good to go.
Dogstep
Posted by Paul in code, data, fun, hacking, music hack day, The Echo Nest, visualization on November 4, 2013
For my Malmö Music Hack Day hack I built an app called Dogstep. Dogstep takes any song and re-renders it such that a pack of dogs harmonizes along with the song. It was a lot of fun to build and I was rather pleased with the results. You can try the app out yourself: Dogstep.
I got to try a few new things on this hack. First, off I needed some good dog sounds. I found all I needed and more at Freesound.org. What a great resource that is! I then needed to process the barks (trim them, pitch shift them, volume-equalize ). For this I used Audacity. It was way easier to use than garageband and it has all the audio filters that I needed (including the awesome Paul’s stretch we can make any howl sound like a banshee from hell).
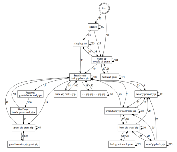
To create realistic and varying barking, I created a barking state machine, where each state in the machine represents the barking activity for a bar in the song and each state has a set of transitions to other states in the machine governed by a probability that that transition will be taken. When a song is playing, I use the state machine to pick the state for the currently playing bar and emit the barking audio at the right times within the bar. Here’s a visualization of the barking state machine:
In addition to these barks, I look for the loudest parts in the songs and add a bunch of extra howling at these peak moments. Finally, I use the Stylophone play-along algorithm to have one of the dogs try to sing along with the melody.
Creating this state machine was really fun. There’s still a few bits that I want to do – such as having separate state machines for different parts of the song – i.e. a state machine when the song is very quiet vs. one when the song is loud and energetic. A hack is never really done.
The source for the hack is on github.
Passive-aggressive playlisting
Posted by Paul in code, fun, hacking, Music, playlist, The Echo Nest, tuftshackathon on October 27, 2013
On Friday evening at the Tufts hack I made a little Python script that makes playlists with an acrostic messages embedded in them. I enjoyed the hack so much that I spent a few hours turning it into a web app. This means that you don’t have to be a Pythonista to generate your own acrostic playlists.
The app, called Acrostic Playlist Maker, lets you select from a handful of genres and type in your ‘secret’ message.
When you hit the button it will generate a playlist where the first letter of each song in the playlist spells out the message.
You can listen to the music in the playlist by clicking on any song, and you can save the playlist back to Rdio.
Anyone who works in music tech has probably been called upon to ‘do the music’ at some social event. Now with the Acrostic Playlist Maker you can can make those playlists, while secretly expressing how you really feel.
Music Hack Day NYC
Posted by Paul in code, events, fun, hacking, Music, music hack day, The Echo Nest on October 21, 2013

Music Hack Day NYC has just wrapped up, and what a great weekend it was!. Hosted at Spotify’s spiffy new headquarters in midtown, Music Hack Day NYC was the place to be if you are passionate music, technology and building stuff. During all night Friday and all day Saturday, hundreds of hackers used music APIs from companies like The Echo Nest, Soundcloud, Gracenote, Rdio and of course Spotify, to build next generation music apps.

It was a really fun event. The Spotify headquarters are perfect for hacking. Flawless and apparently limitless wifi/bandwidth, awesome A/V setup, and great sound for an unending social hacking playlist.
Over the course of about 20 hours of hacking, 36 hacks were built and demoed. There was quite a range of inventive hacks. Some of my favorites:
EERFY
The crowd favorite was Oscar Celma’s extremely clever EERFY – He solved the Music Industry Problem in 24 hours by turning it upside down with EERFY:
halfstep
Another favorite was Leo and Jason’s halfstep – a chrome extension that motivates you to move more. How? If you only moved 20% of your movement goal yesterday, then halfstep will also let you listen to first 20% of any songs today. Check out the screencast of their hack.

PartyOutlook
There were lots of great Echo Nest hacks including the Echo Nest prize winner partyOutlook by Matt Egan. PartyOutlook is a CocoaLibSpotify powered iPad jukebox that accepts tracks via the Twillio API and displays real-time information about the life of the party using Echo Nest song data. Allows an administrator to pause and play music, as well as skip tracks.

TuneTravelr
Another really neat Echo Nest hack was TuneTravelr created by Chris Evans and Joshua Boggs. Tune Travelr is a web app that takes cities and locales a well as a time period and returns a playlist of songs that were hot at the time. It uses the Echo Nest data to leverage some analytic querying, before pipping the results into Rdio’s web API for playback.

MoodVenue
MoodVenue used The Echo Nest API to help find out what’s going on tonight based on your mood and location.

Repetition faceoff
Artists fight to the death, using only the sheer repetitive force of their music! By Brian McFee. Brian used the Echo Nest analysis data to build a custom metric for repetition for any song and used that to score songs by the artist for the face-off.

Cheese Tray
A novel use of The Echo Nest API was Cheese Tray – A Spotify app that takes selects randomly from among your Spotify playlists and analyzes it. It then adds to that playlist a song that best represents the average attributes of the playlist, as given by The Echo Nest API. Then, via SMS through the Twilio service, it sends a command to your Android device that changes its background to the album artwork for that average song.

Songs About
Uses wikipedia articles titled ‘List of songs about…” to generate Spotify/Rdio playlists about different subjects/places. Songs about used The Echo Nest’s Rosetta Stone to get the song IDs for playing in Spotify and Rdio.

Awesome Chart Explorer
This is my hack. A visualization that lets you explore and listen to 50 years of Billboard charts.

ccRex
Upload a song, ccRex’ll fetch Creative Commons music to match using Echo Nest song attributes to determine the best match.

Other nifty Echo Nest hacks:
- opporTUNE – context dependent playlisting based upon weather, activity, location, time of day and your favorite genres

- crowdPlay – an SMS enabled party playlister

- BPM Reader – an app that updates a playlist in real-time based on user keyboard input correlated to BPM. Tap in your beat, and generate a playlist of songs with that rhythm.

- Moody calls – Get a phone call with a song that matches your mood

- Spotify V. Rdio -Pitting the two music platforms against each other using your listening history
.

- Perl client for the Echo Nest – Ajax built a library that provides support for nearly all of The Echo Nest API features.

All in all, it was a great event with lots of awesome, innovative hacks and lots of smart people. A good time was had by all. Thanks to Spotify and @mager for organizing the event. Well Done!

The Awesome Chart Explorer
Posted by Paul in code, fun, hacking, Music, music hack day, The Echo Nest on October 19, 2013
I just finished coding up my Music Hack Day NYC hack called The Awesome Chart Explorer. It’s a web app that combines Billboard and Echo Nest data into a visual wonderland. (yes, I’m a little tired). Check it out here. Almost time to give the demo, so more about the tech behind the hack later on.
The Perfect Music Hack
Posted by Paul in code, fun, hacking, music hack day on September 17, 2013
There have been 30 Music Hack Days since the movement began back in 2009. Since then there have been somewhere around 1,500 music hacks built. I’ve seen lots of and lots of hacks, many have been technical marvels that have become the seeds of new music startups. However, there’s no better hack to demonstrate what music hacking is all about than the hack by Iain Mullan called ‘Johnny Cash has been Everywhere‘. This web app is simple – it plays Johnny Cash’s version of “I’ve been everywhere”, while it shows you on a Google map all of the places Johnny has been. Check the hack out here:
To me it’s the perfect hack because it captures all that is best about music hacking. First, it combines a few web services that had never been combined before (Tomahawk, MusixMatch and Google maps). Second, it has absolutely no commercial value: it’s an app built entirely for and around an obscure, 20 year old recording of a 50 year old song – there is no way to repackage this hack for other songs since just aren’t that many songs that list a hundred cities. Third, its simple – inside and out. Most first year Javascript programmers would be able to re-create this app, and the only thing the user needs to do is hit the play button. But despite its simplicity Iain has done a great job making it polished enough to show to anyone. Fourth, its original. I’ve never seen any hack like this before, not an insignificant feat considering the 1,500 music hacks that have already been built. And finally – it is whimsical and fun. It exists only for the 4 minutes of pure enjoyment you get from watching it play through that first time.
As we enter the thick of Music Hack Day season, I offer up this hack as an example of a hack to aspire to. Whimsical, original, simple and fun. Don’t worry about the business plan, don’t worry about cramming in every feature or API, just build something neat. And I look forward to seeing what Iain builds at his next Music Hack Day
What are your favorite Music Hack Day Hacks?
Posted by Paul in code, events, hacking, music hack day on September 10, 2013
In a couple of weeks I’m heading out to Chicago to give a talk at the Chicago Music Summit about Music Hacking at Music Hack Days. I’ll have an hour to talk about hack days and show off lots of demos. Naturally, I’d like to highlight all the best hacks. However, given that there have been over 30 music hack days, remembering the best of the 2000+ hacks is going to be a challenge. I’m hoping you can help me remember the best hacks, either by adding a comment to this post or just tweeting with #bestmusichack. I prefer hacks that I can demo directly via the web or that have been captured on video. To get things started here are some of the most notable hacks that I can recall.
Whimsical Hacks
Hardware Hacks
Music Exploration and Discovery Hacks
Party playlisting
Of the many party playlisting hacks that have been created, which one is the best?
Hacks that have been turned into businesses
- The Arpeggionome
- Calvin Harris – 18 months – Dance to unlock the new album
Music Remixing Hacks
Performance art
No need to be shy about suggesting your own hacks. As you can see, I have no qualms about adding my own hacks (Bonhamizer, Infinite Jukebox and Boil The Frog) to the list.
I anticipate your recommendations. Thanks in advance for your help!












