Archive for category music hack day
Dogstep
Posted by Paul in code, data, fun, hacking, music hack day, The Echo Nest, visualization on November 4, 2013
For my Malmö Music Hack Day hack I built an app called Dogstep. Dogstep takes any song and re-renders it such that a pack of dogs harmonizes along with the song. It was a lot of fun to build and I was rather pleased with the results. You can try the app out yourself: Dogstep.
I got to try a few new things on this hack. First, off I needed some good dog sounds. I found all I needed and more at Freesound.org. What a great resource that is! I then needed to process the barks (trim them, pitch shift them, volume-equalize ). For this I used Audacity. It was way easier to use than garageband and it has all the audio filters that I needed (including the awesome Paul’s stretch we can make any howl sound like a banshee from hell).
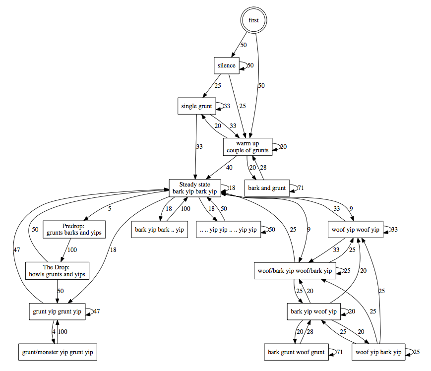
To create realistic and varying barking, I created a barking state machine, where each state in the machine represents the barking activity for a bar in the song and each state has a set of transitions to other states in the machine governed by a probability that that transition will be taken. When a song is playing, I use the state machine to pick the state for the currently playing bar and emit the barking audio at the right times within the bar. Here’s a visualization of the barking state machine:
In addition to these barks, I look for the loudest parts in the songs and add a bunch of extra howling at these peak moments. Finally, I use the Stylophone play-along algorithm to have one of the dogs try to sing along with the melody.
Creating this state machine was really fun. There’s still a few bits that I want to do – such as having separate state machines for different parts of the song – i.e. a state machine when the song is very quiet vs. one when the song is loud and energetic. A hack is never really done.
The source for the hack is on github.
Music Hack Day NYC
Posted by Paul in code, events, fun, hacking, Music, music hack day, The Echo Nest on October 21, 2013

Music Hack Day NYC has just wrapped up, and what a great weekend it was!. Hosted at Spotify’s spiffy new headquarters in midtown, Music Hack Day NYC was the place to be if you are passionate music, technology and building stuff. During all night Friday and all day Saturday, hundreds of hackers used music APIs from companies like The Echo Nest, Soundcloud, Gracenote, Rdio and of course Spotify, to build next generation music apps.

It was a really fun event. The Spotify headquarters are perfect for hacking. Flawless and apparently limitless wifi/bandwidth, awesome A/V setup, and great sound for an unending social hacking playlist.
Over the course of about 20 hours of hacking, 36 hacks were built and demoed. There was quite a range of inventive hacks. Some of my favorites:
EERFY
The crowd favorite was Oscar Celma’s extremely clever EERFY – He solved the Music Industry Problem in 24 hours by turning it upside down with EERFY:
halfstep
Another favorite was Leo and Jason’s halfstep – a chrome extension that motivates you to move more. How? If you only moved 20% of your movement goal yesterday, then halfstep will also let you listen to first 20% of any songs today. Check out the screencast of their hack.

PartyOutlook
There were lots of great Echo Nest hacks including the Echo Nest prize winner partyOutlook by Matt Egan. PartyOutlook is a CocoaLibSpotify powered iPad jukebox that accepts tracks via the Twillio API and displays real-time information about the life of the party using Echo Nest song data. Allows an administrator to pause and play music, as well as skip tracks.

TuneTravelr
Another really neat Echo Nest hack was TuneTravelr created by Chris Evans and Joshua Boggs. Tune Travelr is a web app that takes cities and locales a well as a time period and returns a playlist of songs that were hot at the time. It uses the Echo Nest data to leverage some analytic querying, before pipping the results into Rdio’s web API for playback.

MoodVenue
MoodVenue used The Echo Nest API to help find out what’s going on tonight based on your mood and location.

Repetition faceoff
Artists fight to the death, using only the sheer repetitive force of their music! By Brian McFee. Brian used the Echo Nest analysis data to build a custom metric for repetition for any song and used that to score songs by the artist for the face-off.

Cheese Tray
A novel use of The Echo Nest API was Cheese Tray – A Spotify app that takes selects randomly from among your Spotify playlists and analyzes it. It then adds to that playlist a song that best represents the average attributes of the playlist, as given by The Echo Nest API. Then, via SMS through the Twilio service, it sends a command to your Android device that changes its background to the album artwork for that average song.

Songs About
Uses wikipedia articles titled ‘List of songs about…” to generate Spotify/Rdio playlists about different subjects/places. Songs about used The Echo Nest’s Rosetta Stone to get the song IDs for playing in Spotify and Rdio.

Awesome Chart Explorer
This is my hack. A visualization that lets you explore and listen to 50 years of Billboard charts.

ccRex
Upload a song, ccRex’ll fetch Creative Commons music to match using Echo Nest song attributes to determine the best match.

Other nifty Echo Nest hacks:
- opporTUNE – context dependent playlisting based upon weather, activity, location, time of day and your favorite genres

- crowdPlay – an SMS enabled party playlister

- BPM Reader – an app that updates a playlist in real-time based on user keyboard input correlated to BPM. Tap in your beat, and generate a playlist of songs with that rhythm.

- Moody calls – Get a phone call with a song that matches your mood

- Spotify V. Rdio -Pitting the two music platforms against each other using your listening history
.

- Perl client for the Echo Nest – Ajax built a library that provides support for nearly all of The Echo Nest API features.

All in all, it was a great event with lots of awesome, innovative hacks and lots of smart people. A good time was had by all. Thanks to Spotify and @mager for organizing the event. Well Done!

The Awesome Chart Explorer
Posted by Paul in code, fun, hacking, Music, music hack day, The Echo Nest on October 19, 2013
I just finished coding up my Music Hack Day NYC hack called The Awesome Chart Explorer. It’s a web app that combines Billboard and Echo Nest data into a visual wonderland. (yes, I’m a little tired). Check it out here. Almost time to give the demo, so more about the tech behind the hack later on.
The Perfect Music Hack
Posted by Paul in code, fun, hacking, music hack day on September 17, 2013
There have been 30 Music Hack Days since the movement began back in 2009. Since then there have been somewhere around 1,500 music hacks built. I’ve seen lots of and lots of hacks, many have been technical marvels that have become the seeds of new music startups. However, there’s no better hack to demonstrate what music hacking is all about than the hack by Iain Mullan called ‘Johnny Cash has been Everywhere‘. This web app is simple – it plays Johnny Cash’s version of “I’ve been everywhere”, while it shows you on a Google map all of the places Johnny has been. Check the hack out here:
To me it’s the perfect hack because it captures all that is best about music hacking. First, it combines a few web services that had never been combined before (Tomahawk, MusixMatch and Google maps). Second, it has absolutely no commercial value: it’s an app built entirely for and around an obscure, 20 year old recording of a 50 year old song – there is no way to repackage this hack for other songs since just aren’t that many songs that list a hundred cities. Third, its simple – inside and out. Most first year Javascript programmers would be able to re-create this app, and the only thing the user needs to do is hit the play button. But despite its simplicity Iain has done a great job making it polished enough to show to anyone. Fourth, its original. I’ve never seen any hack like this before, not an insignificant feat considering the 1,500 music hacks that have already been built. And finally – it is whimsical and fun. It exists only for the 4 minutes of pure enjoyment you get from watching it play through that first time.
As we enter the thick of Music Hack Day season, I offer up this hack as an example of a hack to aspire to. Whimsical, original, simple and fun. Don’t worry about the business plan, don’t worry about cramming in every feature or API, just build something neat. And I look forward to seeing what Iain builds at his next Music Hack Day
What are your favorite Music Hack Day Hacks?
Posted by Paul in code, events, hacking, music hack day on September 10, 2013
In a couple of weeks I’m heading out to Chicago to give a talk at the Chicago Music Summit about Music Hacking at Music Hack Days. I’ll have an hour to talk about hack days and show off lots of demos. Naturally, I’d like to highlight all the best hacks. However, given that there have been over 30 music hack days, remembering the best of the 2000+ hacks is going to be a challenge. I’m hoping you can help me remember the best hacks, either by adding a comment to this post or just tweeting with #bestmusichack. I prefer hacks that I can demo directly via the web or that have been captured on video. To get things started here are some of the most notable hacks that I can recall.
Whimsical Hacks
Hardware Hacks
Music Exploration and Discovery Hacks
Party playlisting
Of the many party playlisting hacks that have been created, which one is the best?
Hacks that have been turned into businesses
- The Arpeggionome
- Calvin Harris – 18 months – Dance to unlock the new album
Music Remixing Hacks
Performance art
No need to be shy about suggesting your own hacks. As you can see, I have no qualms about adding my own hacks (Bonhamizer, Infinite Jukebox and Boil The Frog) to the list.
I anticipate your recommendations. Thanks in advance for your help!




